18漫画

您的位置:18漫画>18漫画公告

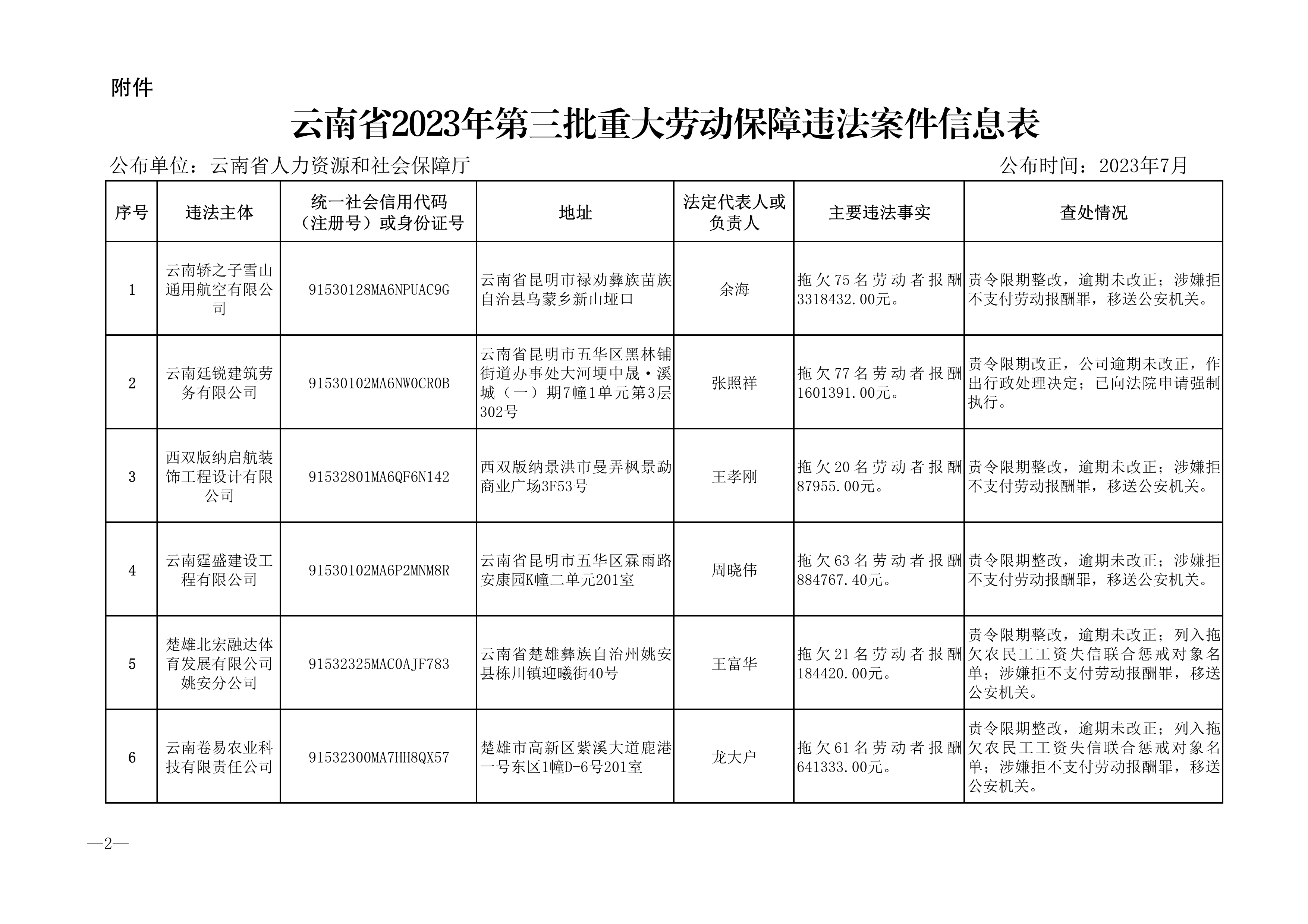
云南省人力资源和社会保障厅关于公布2023年第三批重大劳动保障违法案件的公告

时间:2023-07-25  作者:  新闻来源:  【字号: | |  

为加大对重大劳动保障违法行为的惩戒力度,强化社会监督,促进用人单位自觉遵守劳动保障法律法规,维护广大劳动者劳动保障权益,维护社会公平正义,依据人力资源和社会保障部《重大劳动保障违法行为社会公布办法》和云南省人力资源和社会保障厅《关于〈重大劳动保障违法行为社会公布办法〉的实施办法》,现将部分州(市)、县(市、区)查处的重大劳动保障违法案件予以公布。


Copyright©2011 18漫画-18漫画资源入口|畅快体验成人精选漫画 . All Rights Reserved
18漫画 信息中心管理维护 地址:昆明市滇池路1409号 邮编:650228 服务电话:0871-64993999
工信部ICP备案号:京ICP备10217144号-1 技术支持:正义网
本网网页设计、图标、内容未经协议授权禁止转载、摘编或建立镜像,禁止作为任何商业用途的使用。